Data Integration Workflow#



Click the diagram to see the full size diagram.


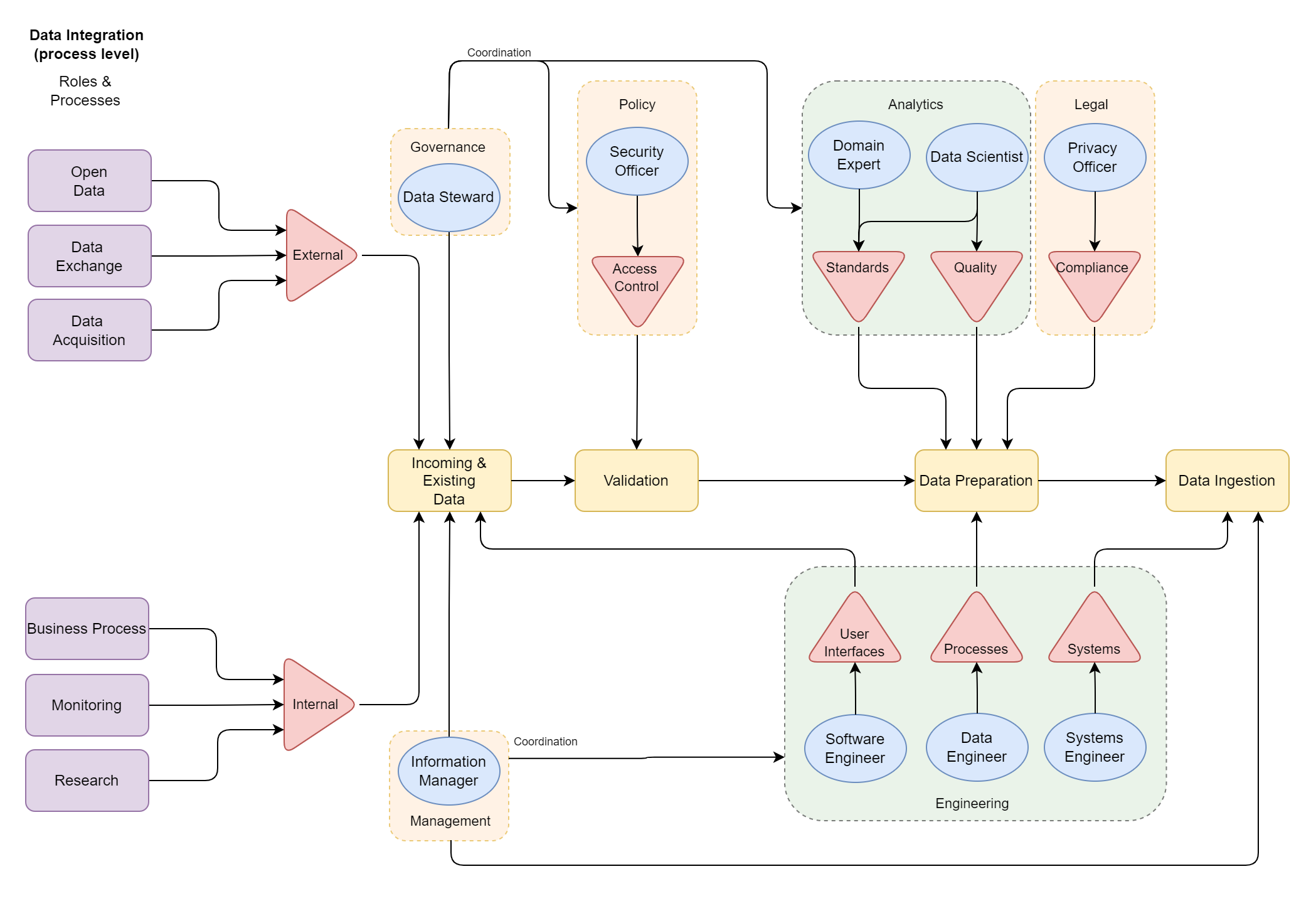
The Data Integration Workflow diagram describes the process level of the intake of FAIR data within an organisation. Data may be acquired internally or externally and may come in various formats. The Data Steward is responsible for the policy and semantic-level handling of these data, while the Information Manager is responsible for the secure and proper technical processing of data.

Then steps follow:

  • Validation

    • Verification that the data provider user or group has the right permissions to access the data integration service.

    • Verification that the data adheres to the right structure and meets technical policies.

  • Data Preperation

    • The data is evaluated for quality and semantic compability.

    • The data is processed to meet technical specifications or format that is compatible with the system.

  • Data Ingestion

    • Finally data is integrated with the backend systems.